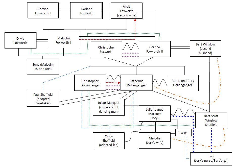
How on earth did V.C Andrews (or her ghost writer) keep TRACK of all this?
This one was even more complicated than the Casteel series. It has a lot less rape, but SO MUCH INCEST! Also, I had to do it in Word and not Visio so the legend is slightly different. My shoulder hurts now.
The legend:
- Double Line: Marriage
- Straight Line: Offspring
- Red Dash: Rape
- Curvy Line: Siblings
- Purple Dotted Double Line: Incestuous Marriage
- Green Dotted Line: Fake child
- Light Blue Dash: Takes in wayward and sometimes inbred children
- Orange Dot Dash: Sekret Affair
- Blue Dotted Line: Relationship but no marriage
I’m out. This is exhausting and I’m fairly certain I can better spend this energy elsewhere. Also, I stopped reading the other books – I don’t think I got past the first book of the Dawn series (sorry Donna) and there’s very little incest in the standalone “My Sweet Audrina” so it wouldn’t be as entertaining to map out.
Tomorrow: road trip! Yay!

Pingback: mmxi in review « delicious juice dot com: unapologetically inappropriate