I lost a battle with cardboard pizza last night, and the resulting wretchedness left me utterly unable to sleep. Usually when this happens, I will force my brain to remember useless things – name all Autobots who died in the initial assault on Metroplex, name all the people I’ve kissed in alphabetical order, let’s tally up our monthly expenses in my head for fun. None of my usual tricks were working last night, so I dug even deeper and tried to remember all the incestuous relationships in the first two V.C. Andrews sagas – the Dollanganger series (Flowers in the Attic) and the Casteel series (Heaven).
Instead of lulling me to sleep before I had counted past the first sekret affair, I grew angry that I couldn’t remember the intricate details from books I had read (religiously) when I was 12. This led me to Wikipedia to read the plot synopses of 12 novels, and eventually ..
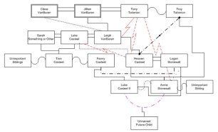
Here’s the legend:
- Double Line: Marriage
- Straight Line: Offspring
- Curvy Line: Siblings
- Dots: Parent to child that isn’t his
- Dash Dot: Sekret Affair
- Lightning: Rape
- Dotted Lightning: Attempt Rape
- Dotted Curve: Fake siblings (raised as brother and sister but are the products of Sekret Affairs)
- Pink Dash Dot: Love prevailing in the face of incest, real or imagined
When most people can’t sleep, they count sheep. When I can’t sleep, I create detailed Visio diagrams documenting the soap opera-style relationships of fictional characters from trashy romance horror books from the 80s. It’s not perfect – I didn’t have room to include random lovers – but all the main characters are there in all their fucked up glory.
I did eventually fall asleep, but I barely managed to drag myself away from the computer before I drafted out the Flowers in the Attic family. Maybe I’ll do that tonight. I am hardcore.
And I just realized that the family’s last name is VanVoreen, not VanBuren. Oops. I may or may not fix this.

omg. i remember reading these books. tuh-wisted. couldn’t bring myself to watch the movie though.
thanks for the stroll down amnesia lane.
Wait…there was a movie??
I need –NEED– this for the Dawn series. You have no idea.
Also, oddly, I found several vc Andrews books on the bookshelf at work today. I managed to restrain myself, but it was hard.
Those books were the TWILIGHT of their day: a way for pubescent girls to safely explore these strange new feelings …
about their brothers or uncles?! I never had THOSE feelings when reading the books. Ewww.
My Sweet Audrina was my favourite VC Andrews book!
But much, MUCH smuttier. I still credit vc andrews for some of my more deviant interests.
Oddly, one of the books is actually called Twilight…
ha! hahahahahaha! oh man, I loved those books so hard when I was, like, 11. I still can’t believe my mom let me read them (she actually used to borrow them from me!). this is super duper amazing, you’re awesome :D
Pingback: mmxi in review « delicious juice dot com: unapologetically inappropriate
Pingback: Oops. And also dammit! | Shan and Josh
Pingback: when joshy met shanny « delicious juice dot com: unapologetically inappropriate